
根据世界卫生组织(WHO)的权威统计,新冠病毒感染后,有相当一部分患者(比例高达10%至20%)会面临一种被称为“新冠感染后综合征”或通俗所说的“长新冠”的状况。这一状况的特点在于,患者在急性感染期过后,会经历一系列长期且多样化的症状,这些症状不仅顽固且复杂。
更为严重的是,“长新冠”还可能对患者的神经系统造成深远影响,导致记忆力和注意力出现显著障碍,这种影响常被形象地比喻为“脑雾”。在这种状态下,患者可能会发现自己的思维变得迟缓,记忆力大不如前,甚至难以集中精力完成日常的工作和生活任务。
外泌体雾化作为一种创新的治疗方式,利用特殊技术将含有生物活性分子的外泌体转化为可吸入的雾化形式,使其能够直接作用于呼吸道黏膜,达到治疗疾病的目的,在改善呼吸和肺功能方面展现出了显著的效果。
什么是外泌体雾化?
外泌体是一种由细胞分泌的微小囊泡,内含丰富的生物活性分子,如蛋白质、mRNA和microRNA等。
雾化使用的外泌体主要来源于间充质干细胞(MSCs),脐带间充质干细胞为主。临床研究表明,源自脐带间充质干细胞的外泌体雾化治疗新冠肺炎安全可行,并显著改善患者的肺部损伤。

外泌体雾化的治疗原理
干细胞外泌体雾化吸入法是利用干细胞分泌的外泌体进行雾化治疗。这些外泌体富含生长因子、细胞因子等生物活性物质,能够促进细胞再生和修复,从而改善呼吸道症状,修复肺损伤。
此外,通过雾化吸入的方式,药物可以直达肺部,提高了治疗的针对性和效果。
干细胞外泌体雾化因子为呼吸系统疾病如哮喘、鼻炎、肺炎、肺纤维化、上呼吸道感染、急性呼吸窘迫综合征等提供一种更加安全、有效、使用方便的细胞调理方式。
功效一:激活肺功能,塑造免疫屏障。雾化外泌体可以促进肺部的血管生成和微循环,改善肺部的氧合和通气,提高血氧饱和度,降低低氧血症的风险。外泌体可以通过转移miRNA、蛋白质等分子,调节肺部的炎症反应,抑制炎症细胞的浸润和活化,降低炎症因子的释放,减轻肺部的炎症损伤。
功效二:提高免疫力,有效阻止病毒。雾化外泌体可以调节肺部的免疫平衡,增强机体的抗病毒和抗细菌的能力,预防感染的发生和复发。
功效三:修复受损细胞,恢复肺部健康。外泌体可以通过转移生长因子、转录因子、miRNA等分子,激活肺部的内源性干细胞或前体细胞,促进肺泡上皮细胞和毛细血管内皮细胞的增殖、分化、迁移和重塑,恢复肺部的结构和功能。
外泌体雾化治疗呼吸疾病的应用
鼻炎治疗:鼻炎患者常常出现鼻塞、流涕等症状。通过干细胞外泌体雾化吸入法,能够有效地缓解鼻炎症状,改善鼻腔黏膜的炎症反应。
肺炎治疗:肺炎患者常常出现咳嗽、咳痰等症状。通过干细胞外泌体雾化治疗,能够促进肺部炎症的消退,加速肺组织的修复。
哮喘治疗:哮喘患者常常出现气喘、呼吸困难等症状。通过干细胞外泌体雾化治疗,能够改善气道炎症,减轻哮喘症状,提高患者的生活质量。
案例研究分享
案例一:2022年5月,有武汉、上海、北京三地学者共同发文,证实将干细胞外泌体以雾化形式吸入,能显著改善重症新冠肺炎患者的肺部损伤。
知名期刊《干细胞与治疗》上刊载了一篇内容,研究者将源自人异体脂肪间充质干细胞衍生的外泌体,以雾化吸入形式对7名重症新冠肺炎患者进行干预,初步研究结果显示参与者肺部损伤得到显著改善。

▲截图来自于CELL期刊
在2020年3月16日至2020年3月25日期间,有7名重症新冠肺炎患者(4男3女)入组并接受了间充质干细胞外泌体的气溶胶吸入。这7名患者在入院发病时都发烧,而且都有呼吸急促(7人中有5人)和咳嗽(7人中有5人)等症状。
在症状出现后的30天和54天,这7名患者吸入了雾化的外泌体,结果,他们都很好地耐受了雾化治疗,且所有患者肺部病变均有不同程度的消退,在7例患者中有4例较为明显。
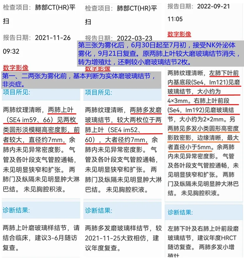
案例二:除新冠外,针对肺部结节和肺部纤维化还有明显改善治疗作用

▲6月30日至9月21日经过外泌体雾化,原两肺上叶磨玻璃结节消失
整个临床研究结果表明,雾化的干细胞外泌体可以到达肺部的精细结构,如细支气管和肺泡,以直接将抗炎分子递送到它们的靶位,不会诱发急性过敏反应或继发性过敏反应,同时能够有效促进肺部病变的吸收,并减少患者的恢复时间。
外泌体适用人群
1、肺部已经受到损伤,出现肺部沉积病灶,肺炎、慢阻肺、肺纤维化等疾病人群;
2、换季出现口干、鼻咽炎、过敏、哮喘人群;
3、经常性咳嗽,尤其是干咳、气喘、多痰、声音嘶哑、呼吸不畅等症状人群;
4、长期吸烟者或处于二手烟环境人群;
5、经常熬夜,生活不规律人群;
6、想要提升肺部功能的人群。

外泌体展现出了显著的抗炎特性,它们能够有效地遏制促炎细胞因子的生成与释放,对组织炎症产生出色的抑制作用。展望未来,随着更多临床研究的深入进行,干细胞外泌体通过雾化吸入的治疗方式,有望在临床医学领域发挥更加广泛和重要的作用。